OO第二单元第三次作业
[toc]
0.本次作业新增需求
- 新增一种
RESET请求,可以将单部电梯重置为双轿电梯 [时间戳]RESET_ACCEPT-电梯ID-换乘楼层-每个轿厢的满载人数-每个轿厢移动一层的时间(单位s)- 重置电梯两个轿厢的参数相同(满载人数、移动一层的时间)
- 重置完成后轿厢A默认在换乘楼层的下一层,轿厢B默认在换乘楼层的上一层
- 轿厢A只能在换乘楼层及以下运行,轿厢B只能在换乘楼层及以上运行
- 两个轿厢不能同时处于换乘楼层
- 特别地,双轿厢电梯可以不受RECEIVE约束地从换乘楼层移动一层以离开换乘楼层
- 保证双轿厢电梯不会接收到第一类重置请求和第二类重置请求。
- 换乘楼层在3层和9层之间
- 双轿厢电梯耗电量为$\frac 1 4$
1.处理流程分析
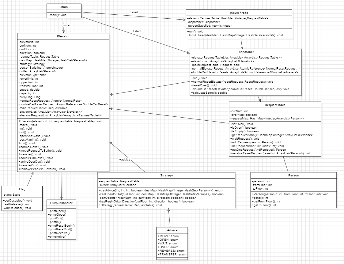
本次作业中主要的任务即为处理新增的RESET请求,对于上次作业已有的调度策略没有进行改变,目标比较明确。下面是时序图
1.1 UML时序图

1.2 新增RESET请求的处理
1.2.1 Elevator
本次作业中对于双轿厢RESET请求的类协作与第二次作业中普通重置请求相同。这里我对于RESET请求的处理方式是接收到双轿厢RESET请求时新建一个线程,将原来的线程作为A轿厢,新建的电梯线程作为B轿厢。这里首先给出电梯新增的几个属性
| |
elevatorType:电梯的类型,初始时电梯的类型为C类型,双轿厢重置后修改为A/B类型lowerlimit/upperlimit:电梯的运行楼层限制,用于Dispatcher中对于符合运行范围电梯的筛选transferFloor:换乘楼层(似乎没用,不是lowerlimit就是upperlimit)busyFlag:用于控制双轿厢电梯在换乘楼层互斥的需求,这里借鉴了讨论区中实现线程安全类的思路personSatisfied:计数器,所有电梯线程和输入线程的共享变量,当一个乘客需求被满足(送到指定楼层),该原子类型+1
参考NormalReset在第二次作业中的实现方式,DoubleCarReset我选择相同的实现方法,当电梯拿到DoubleCarReset请求之后立即进行重置
| |
- 注意输出,启动新电梯线程,扔回乘客请求,set(null)的顺序,这里不再赘述。
- 这里建立新线程之后将新线程的Elevator和RequestTable加入到与Dispatcher共享的电梯表和电梯请求表中,便于获取电梯状态计算得分以及分配乘客请求。
- 需要注意的是在电梯重置过程中调度器还在进行分配,可能会出现分配的乘客不满足RESET后电梯运行范围的问题,在我的实现中,将原电梯的等待队列变为A轿厢的等待队列,这样如果分配了位于transferFloor之上的请求就会出现错误,所以我的实现是在第二类RESET之后将给他分配的所有请求扔回去重新调度(更加精确的做法似乎是判断一下范围,将不符合范围的请求扔回去,但是感觉不如直接扔回去简洁且没有bug)
在电梯移动过程中,需要注意利用busyFlag占领和释放换乘楼层,或者说,当移动到换乘楼层时进行占领(occupy),离开换乘楼层时进行释放(release)
| |
需要修改电梯中出乘客的out方法,我们可以将需要出电梯的乘客分为两类
- 到达目的地
- 还没到达目的地但已经到达换乘楼层:扔回总请求队列重新调度
| |
1.2.2 Flag
这里借鉴了讨论区同学的思路(膜拜),我的理解是,实际上是相当于对换乘楼层上了锁,一个轿厢到达换乘楼层时上锁,若锁被另一个轿厢占用则等待不输出,直到另一个轿厢释放锁,该轿厢占有锁,输出ARRIVE,这样在保证正确性的同时又保证了性能(再次膜拜)
| |
1.2.3 Strategy
- 在策略类中需要新增一种建议TRANSFER,当一个轿厢要在换乘楼层WAIT或OVER时先进行TRANSER,即转向离开换乘楼层,防止另一个轿厢不能到达换乘楼层导致死锁
| |
1.2.4 Dispatcher
在调度器中,并没有对调参算法进行改进,只需要对电梯进行筛选,不能分配给运行范围不符合乘客需求的电梯。筛选的标准即为电梯能接到乘客:
- 若乘客上行,则电梯的lowerlimit应当小于等于乘客起始楼层fromFloor,电梯的upperlimit应当大于fromFloor
- 若乘客下行,则电梯的upperlimit应当大于等于乘客起始楼层fromFloor,电梯的lowerlimit应该小于fromFloor
| |
1.2.5 OutputHandler
由于本次作业中输出时需要判断电梯的类型,如果在每次输出时进行判断,则显得过于臃肿,故考虑到构建一个输出类,利用类中的静态输出方法区分电梯类别输出,例如:
| |
1.3 电梯线程结束的条件
在这次作业中,由于换乘乘客也需要扔回去重新调度,加上两种RESET请求,设置结束的条件更加复杂。最初我写了各种“旁敲侧击”的条件,例如各种队列是否为空,但是效果并不好,总是出现电梯线程提前结束的情况。其实关于电梯线程结束最直接的条件就是一定要满足人民对于美好生活的需求,即判断是不是所有的乘客都已经到达了目的地,是不是所有的两类reset请求都已经完成。
- 是不是所有乘客都已经到达了目的地
- 设置一个全局共享计数器,
personSatisfied,每当一个乘客到达目的地,+1 - 在输入线程中设置一个乘客计数器,
personCnt,每拿到一个乘客请求,+1
- 设置一个全局共享计数器,
- 是不是两类reset请求都已经完成
- 遍历两个数组中是不是每个元素都是空
| |
| |
2. UML图以及代码复杂度分析
2.1 UML图

2.2 代码复杂度分析
| Dispatcher.calculateScore(Elevator, Person) | 0.0 | 1.0 | 1.0 | 1.0 |
|---|---|---|---|---|
| Dispatcher.Dispatcher(RequestTable, ArrayList>, ArrayList>, ArrayList>, ArrayList>) | 0.0 | 1.0 | 1.0 | 1.0 |
| Dispatcher.dispatchRequest(Person) | 23.0 | 5.0 | 14.0 | 15.0 |
| Dispatcher.doubleCarResetElevator(DoubleCarResetRequest) | 0.0 | 1.0 | 1.0 | 1.0 |
| Dispatcher.doubleCarResetOver() | 3.0 | 3.0 | 2.0 | 3.0 |
| Dispatcher.getDistance(int, int, int, boolean) | 13.0 | 1.0 | 3.0 | 6.0 |
| Dispatcher.getScore(int, double, double) | 0.0 | 1.0 | 1.0 | 1.0 |
| Dispatcher.getState(int, int, int) | 0.0 | 1.0 | 1.0 | 1.0 |
| Dispatcher.normalResetElevator(NormalResetRequest) | 0.0 | 1.0 | 1.0 | 1.0 |
| Dispatcher.run() | 13.0 | 4.0 | 7.0 | 7.0 |
| Elevator.arriveDestOut() | 1.0 | 1.0 | 2.0 | 2.0 |
| Elevator.destMapinit() | 1.0 | 1.0 | 2.0 | 2.0 |
| Elevator.doubleCarReset() | 2.0 | 1.0 | 3.0 | 3.0 |
| Elevator.Elevator(int, RequestTable, RequestTable, AtomicReference, AtomicReference, ArrayList>, ArrayList>, …) | 0.0 | 1.0 | 1.0 | 1.0 |
| Elevator.elevatorAinit(int, Flag, double, int) | 0.0 | 1.0 | 1.0 | 1.0 |
| Elevator.elevatorBinit(int, Flag, double, int) | 0.0 | 1.0 | 1.0 | 1.0 |
| Elevator.getCapacity() | 0.0 | 1.0 | 1.0 | 1.0 |
| Elevator.getCurFloor() | 0.0 | 1.0 | 1.0 | 1.0 |
| Elevator.getCurNum() | 0.0 | 1.0 | 1.0 | 1.0 |
| Elevator.getDirection() | 0.0 | 1.0 | 1.0 | 1.0 |
| Elevator.getElevatorType() | 0.0 | 1.0 | 1.0 | 1.0 |
| Elevator.getLowerLimit() | 0.0 | 1.0 | 1.0 | 1.0 |
| Elevator.getSpeed() | 0.0 | 1.0 | 1.0 | 1.0 |
| Elevator.getUpperLimit() | 0.0 | 1.0 | 1.0 | 1.0 |
| Elevator.getWaitNum() | 0.0 | 1.0 | 1.0 | 1.0 |
| Elevator.in() | 12.0 | 4.0 | 4.0 | 9.0 |
| Elevator.move() | 5.0 | 1.0 | 4.0 | 6.0 |
| Elevator.moveRequestToBuffer() | 3.0 | 3.0 | 2.0 | 3.0 |
| Elevator.normalReset() | 2.0 | 1.0 | 3.0 | 3.0 |
| Elevator.openAndClose() | 1.0 | 1.0 | 2.0 | 2.0 |
| Elevator.out() | 3.0 | 1.0 | 3.0 | 4.0 |
| Elevator.removePeopleInElevator() | 8.0 | 1.0 | 5.0 | 5.0 |
| Elevator.run() | 12.0 | 5.0 | 10.0 | 10.0 |
| Elevator.transfer() | 4.0 | 1.0 | 1.0 | 5.0 |
| Elevator.transferOut() | 12.0 | 1.0 | 6.0 | 6.0 |
| Flag.Flag() | 0.0 | 1.0 | 1.0 | 1.0 |
| Flag.setOccupied() | 0.0 | 1.0 | 1.0 | 1.0 |
| Flag.setRelease() | 0.0 | 1.0 | 1.0 | 1.0 |
| Flag.waitRelease() | 3.0 | 1.0 | 3.0 | 3.0 |
| InputThread.InputThread(RequestTable, Dispatcher, AtomicInteger) | 0.0 | 1.0 | 1.0 | 1.0 |
| InputThread.run() | 9.0 | 3.0 | 10.0 | 10.0 |
| Main.main(String[]) | 1.0 | 1.0 | 2.0 | 2.0 |
| OutputHandler.printArrive(char, int, int) | 1.0 | 1.0 | 1.0 | 4.0 |
| OutputHandler.printClose(char, int, int) | 1.0 | 1.0 | 1.0 | 4.0 |
| OutputHandler.printIn(char, int, int, int) | 1.0 | 1.0 | 1.0 | 4.0 |
| OutputHandler.printOpen(char, int, int) | 1.0 | 1.0 | 1.0 | 4.0 |
| OutputHandler.printOut(char, int, int, int) | 1.0 | 1.0 | 1.0 | 4.0 |
| OutputHandler.printReceive(char, int, int) | 1.0 | 1.0 | 1.0 | 4.0 |
| OutputHandler.printResetBegin(int) | 0.0 | 1.0 | 1.0 | 1.0 |
| OutputHandler.printResetEnd(int) | 0.0 | 1.0 | 1.0 | 1.0 |
| Person.getFromFloor() | 0.0 | 1.0 | 1.0 | 1.0 |
| Person.getId() | 0.0 | 1.0 | 1.0 | 1.0 |
| Person.getToFloor() | 0.0 | 1.0 | 1.0 | 1.0 |
| Person.Person(Integer, Integer, Integer) | 0.0 | 1.0 | 1.0 | 1.0 |
| RequestTable.addRequest(Person) | 0.0 | 1.0 | 1.0 | 1.0 |
| RequestTable.delRequest(Person) | 0.0 | 1.0 | 1.0 | 1.0 |
| RequestTable.getOneRequestAndRemove() | 1.0 | 2.0 | 1.0 | 2.0 |
| RequestTable.getRequestList() | 0.0 | 1.0 | 1.0 | 1.0 |
| RequestTable.isEmpty() | 0.0 | 1.0 | 1.0 | 1.0 |
| RequestTable.isOver() | 0.0 | 1.0 | 1.0 | 1.0 |
| RequestTable.receiveResetRequest(ArrayList) | 0.0 | 1.0 | 1.0 | 1.0 |
| RequestTable.RequestTable() | 0.0 | 1.0 | 1.0 | 1.0 |
| RequestTable.setOver() | 0.0 | 1.0 | 1.0 | 1.0 |
| RequestTable.waitRequest() | 1.0 | 1.0 | 2.0 | 2.0 |
| Strategy.canOpenForIn(int, int, boolean, int) | 14.0 | 5.0 | 3.0 | 8.0 |
| Strategy.canOpenForout(int, int, char, HashMap>) | 19.0 | 9.0 | 7.0 | 9.0 |
| Strategy.getAdvice(int, int, char, int, boolean, int, HashMap>) | 26.0 | 8.0 | 5.0 | 10.0 |
| Strategy.hasReqInOriginDirection(int, boolean) | 6.0 | 3.0 | 2.0 | 6.0 |
| Strategy.Strategy(RequestTable, ArrayList) | 0.0 | 1.0 | 1.0 | 1.0 |
- 代码复杂度主要集中在调参算法分配策略、电梯的动作、策略类中
3.Bug修复与策略
- 本次作业中强测和互测均未出现bug
- 房友出现RTLE问题