OO第一单元第二次作业
0.题目需求分析
0.1 概念分析
本次作业在第一次作业的基础上添加了指数函数和自定义函数,其中
- 需要支持嵌套多层括号
- 新增指数因子,指数函数括号内部包含任意因子
- 新增自定义函数因子,自定义函数的表达式会给出且其中不会调用其他自定义函数
本次迭代表达式架构上的改变
支持前导0的十进制带符号整数
因子
变量因子,
x幂函数
- 一般形式:
x^非负整数 - 省略形式:指数为1,
x
- 一般形式:
指数函数:特指以e为底数的指数函数,表示为exp(<因子>)等
- 一般形式:
exp(<因子>)^指数,注:该指数为exp()整体的指数 exp()的指数为非负整数- **省略形式:**指数为1时,写为
exp(<因子>)
- 一般形式:
自定义函数
自定义函数中不会调用其他自定义函数,定义类似于
f(x,y,z) = 表达式(可能不全部包含x,y,z这三个变量)
f,g,h是函数的函数名,本次作业中的自定义函数名只包括f,g,h即最多只有三个自定义函数x,y,z是函数的形参,形参个数为1~3个,且同一函数定义中不会出现重复使用的形参函数表达式为关于形参的表达式
函数调用的形式为f(因子,因子,因子),例如f(x^2),g(exp(x^2),exp(x)),h(1,0,-0),因子为函数调用中的实参,包含任意一种因子
注意:函数定义中不允许出现自定义函数,但是函数调用中的实参可以是自定义函数
常数因子
表达式因子
项
表达式
关于去括号要求中的**“必要的括号”**
指数函数调用时必要的一层括号
exp()指数函数对应的嵌套因子为不带指数的表达式因子时,该因子两侧必要的一层括号,例如
exp((x+1)^2)中(x+1)中的括号是不合法的,需要展开为不带指数的形式exp((x^2+2*x+1))
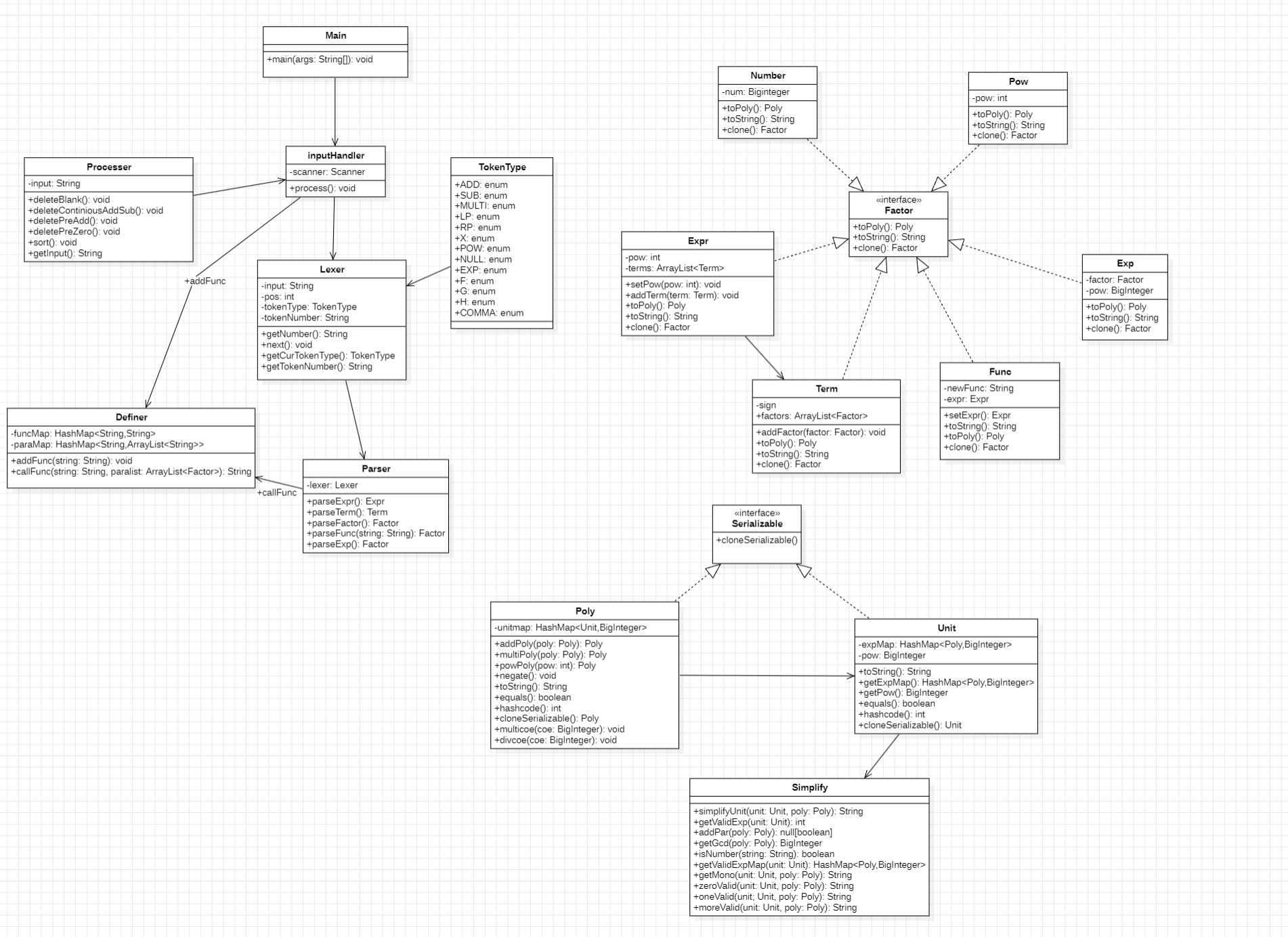
0.2 表达式架构图
- 大致保留之前的架构,新增指数函数因子类和自定义函数因子类

1.处理流程分析
1.1 字符串预处理
- 由于自定义函数的引入,可以新增去除
,后不必要的+
1.2 语义分析
1.2.1 Lexer
本次作业中,新增了EXP,F,G,H,COMMA(逗号)等token,需要增加识别功能。
1.2.2 Parser
1.2.2.1 parseExp
在Parser类中新建一个方法parseExp,当我们读到的token为EXP时调用该方法进行解析。首先对括号内的因子进行解析,再对括号外的指数进行解析。
$$
exp(
public Factor parseExp() { // exp(<factor>)^<num> | exp(<factor>)
// lexer : exp -> pos = pos + 4 already into the (
// 读到RP时接着往后读看有没有指数
int pow = 1;//默认指数为1
Factor innerFactor = parseFactor();
if (lexer.getCurTokenType() == TokenType.POW) {
// 后面有指数
}
return new Exp(innerFactor, pow);
}
1.2.2.2 parseFunc
1.2.2.2.1 Definer
为了成功地解析自定义函数,我们首先定义出Definer类,他的主要作用是处理自定义函数的定义以及调用。(相当于parseFunc的slave)其中定义出两个HashMap
private static HashMap<String, String> funcMap = new HashMap<>();
private static HashMap<String, ArrayList<String>> paraMap = new HashMap<>();
funcMap构建了以函数名[f|g|h]为key,函数定义式为value的HashMapparaMap构建了以函数名[f|g|h]为key,函数形参formalParas为value的HashMap注意:这里由于存在定义式中形参x与指数符号exp重复的问题,可以考虑在addFunc过程中对x,y,z替换为w,q,r,但是这里处理也同样需要注意不要替换掉exp中的x,在callFunc中直接对w,q,r进行替换,在周三早上的研讨课听到,感觉比较优雅,原来的实现是在callFunc时判断逻辑不要让exp中x被替换。复杂度上相同,但更倾向换参版本。
其中定义出两个方法,一个是addFunc用于处理输入,在输入时将字符串传入addFunc方法,构建函数的定义式到funcMap和paraMap中,另一个是callFunc用于输入解析parser,将函数名和实参列表传入,依据之前构建好的funcMap和paraMap得到用实参替换形参之后的表达式字符串。
public static void addFunc(String input){ // 输入的函数定义式
//首先进行形参替换
//主要调用 String.split("...")方法对函数的定义式进行分割,并分别put到funcMap,paraMap
}
public static String callFunc(String funcName, ArrayList<Factor> actualParas) {
// 自定义函数解析时使用 获得替换后的函数表达式
// 获得这个函数名对应的定义式以及形参列表
for (//遍历形参列表) {
//将函数定义式中的形参用实参替换 替换时一定要注意在两边加括号!!!!!
}
return funcDef;
}
注:这里传入的是Factor,可以调用toString方法进行转化,在接口中定义方法
toString,在各个implement class中Override,在这里我们实现的确确实实就是把形参替换成实参,只需要考虑字符串层面的操作,怎么把这一项用字符串描述出来.number:直接将数字转化为字符串return number.toString();pow:较为简单的拼接字符串return "x^" + pow;Func类:自然而然的返回属性newFunc.return this.newFuncExp类:由于指数exp(<factor>)^n的形式,递归调用Factor.toString方法。public String toString() { // exp(factor)^n toString if (pow == 1) { return "exp(" + factor.toString() + ")"; } else { return "exp(" + factor.toString() + ")^" + pow; } }Expr类:表达式类转换为字符串,递归调用Term.toString,记得后面判断加上指数,而且左右一定要有括号public String toString() { StringBuilder sb = new StringBuilder(); for (Term term : terms) { //递归 Term.toString } //加上指数 return sb.toString(); }Term类:需要注意的是项可能有符号public String toString() { StringBuilder sb = new StringBuilder(); if (this.sign == -1) { sb.append('-'); } for (Factor factor : factors) { //递归调用 factor.toString } return sb.toString(); }
需要注意的是,这个类中的属性和方法都被定义为了
static属性,即这些属性和方法都是类所有的,而不是对象所有的,对于方法而言可以直接通过类进行调用。
1.2.2.2.2 parseFunc
接下来使用Definer帮助解析parseFunc.其中函数调用的形式为
$$
f(
关于
Func类在
Func类中设置两个属性private String newFunc; //实参带入形参之后的结果 private Expr expr; //newFunc解析成表达式后的结果在
Func类的构造方法中,我们传入函数名[f|g|h]和实参列表actualParams,通过调用Definer类中的静态方法callFunc得到替换为实参之后的表达式,然后对表达式进行解析。public Func(String name, ArrayList<Factor> actualParams) { this.newFunc = Definer.callFunc(name,actualParams); //形参替换为实参->字符串 this.expr = this.setExpr(); // 解析成表达式 } private Expr setExpr() { //newFunc字符串预处理 //new lexer //new parser return parser.parseExpr(); //字符串解析为表达式 }关于
parseFunc负责对自定义函数中的实参部分进行解析,和函数名一同传给
Func再newFunc->setExpr得到解析好的表达式。public Factor parseFunc(String name) { //函数调用的形式为 f(<factor>,<factor>,<factor>) 进来时正读到f //读f-LP //跳过f-LP ArrayList<Factor> actualParams = new ArrayList<>(); //将第一个实参parseFactor并加入list while (//后边还有因子) { //继续加入 } //跳过f-RP return new Func(name, actualParams); }
1.3 表达式计算输出
1.3.1 更改HashMap类型
继续沿用第一次作业中Unit和Poly的思路,这次化简结束之后的表达式形式应当为
$$
Expr \space = \space \Sigma (ax^n * \Pi exp(<factor_i>)^{n_i})
$$
即每一个Unit中的内容应当为
$$
Unit \space = \space ax^n * \Pi exp(<factor_i>)^{n_i}
$$
考虑到exp的形式可以进行化简,但我们先不化简,在Unit类中新增一个用于表示指数函数的HashMap。
HashMap<Poly,Integer> expMap;
key为factor的多项式value为exp的指数
(expMap这里不同键值对之间实际上表示的是乘法关系,这样两个Unit相乘时,只需要将两个expMap合并在一起就模拟了相乘的效果)
在Poly类中新增一个存储Unit的HashMap
HashMap<Unit,BigInteger> unitMap
这里需要注意的是因为key为自定义类,需要对hashCode(),equals()方法进行重写
equals()
equals方法用来比较两个引用对象是否为同一个对象,在超类
Objects类中的定义为比较两个引用指向的对象是否相等。public boolean equals(Object obj) { return (this == obj); }而在我们的自定义类中,我们定义出来很多属性,在我们的作业内容中,以
Poly中定义的单项式哈希表为例,HashMap<Unit,BigInteger> unitMap Unit的属性有coe,pow,expMap。那么两个Unit之间着三个属性相同,我们就认为他们符合equals方法,判断得到应当为相同对象。因此我们应当在Unit类中覆写equals方法,加入判断这几个属性如果都相等就是相同对象的判断。为了避免空指针,使用
Objects.equals进行判断。public boolean equals(Object obj) { if (obj instanceof Unit) { Unit unit = (Unit) obj; return Objects.equals(coe,unit.coe) && Objects.equals(pow,unit.pow) && Objects.equals(expMap,unit.expMap); } else { return false; } }hashCode()
正如方法的名称,
hashCode()返回值为对象的哈希编码,即在table中的索引,用来确定对象的存储地址。在自定义类的超类Objects宏对于hashCode()的描述主要可以概括为以下几点- 同一对象多次调用
hashCode(),要求返回值相等 - 如果两个对象相同,即适用于
equals方法,两个对象的hashCode相同
对于我们的自定义类,我们可以通过类中的属性来计算hashCode,这样可以达到满足equals即返回相同hashCode的效果。(对于equals判断中使用的属性,计算hashCode时一定要用到,没使用的属性计算时一定不要用)。为了避免空指针,我们常调用
Objects.hash(para1,para2,...)的方法进行计算。public int hashCode() { return Objects.hash(coe,pow,expMap); }- 同一对象多次调用
1.3.2 关于去除不必要的括号
题目要求中对于必要的括号定义如下
exp调用的括号exp()- 指数函数对应的嵌套因子为不带指数的表达式因子时,该表达式因子两侧必要的一层括号
当前我的实现中,判断是否加括号的逻辑在exp(<poly>)中对poly调用toString方法时进行。此时构建的多项式结构为

exp()内一定为因子,不需要加括号的因子有常数因子,幂函数,指数函数,需要加括号的因子为表达式因子。我写了返回boolean类型的addPar方法,分别对exp内的poly分情况进行判断,这里加不加括号与Unit中toString方法的优化有关,也就是说若这个Unit是常数时,返回的字符串一定是常数,而不是3*x^0之类,只要我们对每个Unit的化简足够可靠(最简),就可以保证这里的逻辑只需要对coe,pow,expMap中有效项个数等量进行简单判断。这里主要给出判断伪代码。
public static boolean addPar(Poly poly) {
if (//若多项式中有两项及以上) {
return true;
} else if (//若多项式中只有一项) {
if (//系数为0) {
return false;
} else {
if (//是数字) {
return false;
} else if (//是幂函数) {
return false;
} else if (//是指数函数) {
return false;
}
}
}
return true;
}
注:Simplify为定义出的用于化简的静态类,其中getValidExp用于查找exp哈希表中“有效项”,存储时形式为HashMap<Poly,Biginteger>,所谓有效项就是指数大于0
1.3.3 对于底层项进行优化输出
对于优化输出,我的思路是在构建字符串时进行化简,而不是对字符串进行化简,在这次作业中我进行的优化有
exp(0)=1- 合并同类项
- 对exp()中的多项式提取公因数
- 以及上一次作业中的对于指数为0/1,系数为0/1/-1的情况进行判断输出
一定要慎重优化,避免出现bug!
对于优化,我单独建立了Simplify类,其中定义出多个静态方法用于表达式化简,这里一定要与addPar中的逻辑对应,即相应的数字,幂函数,指数函数都要化简为最简的形式。
1.4 序列化深克隆方法
在进行优化输出的过程中,涉及到对Unit,Poly等类的深克隆,为了避免对这些类中的对象进行递归克隆,我采用了序列化克隆的方法(有模版比较省事),只需要把Unit以及Poly接到Serializable接口上并重写cloneSerializable方法即可。给出克隆模版
public Unit cloneSerializable() {
Unit unit = null;
try {
//序列化对象
ByteArrayOutputStream bos = new ByteArrayOutputStream();
ObjectOutputStream oos = new ObjectOutputStream(bos);
oos.writeObject(this);
//反序列化对象
ByteArrayInputStream bis = new ByteArrayInputStream(bos.toByteArray());
ObjectInputStream ois = new ObjectInputStream(bis);
unit = (Unit) ois.readObject();
} catch (Exception e) {
e.printStackTrace();
}
return unit;
}
我认为这个方法是极为方便的,唯一的缺点就是会导入一堆java.io包,IDEA可能会自动帮你合并为java.io.*,但这是不符合代码规范的,需要手动调整。
2. 代码分析
2.1 UML类图分析

2.2 代码复杂度分析

爆复杂度部分和上次作业一样集中在输入预处理以及输出化简部分。
3. bug分析
- 第二次作业中出现了优化bug,提出exp中gcd时忘记不能提出负数,导致强测和互测被刀
- 数据范围问题
Integer.parseInteger()被爆范围